zgyey.com
�����οͣ�
2026年04月30日
小一班
小二班
中三班
中二班
中一班
大四班
大三班
大二班
大一班
宝宝班
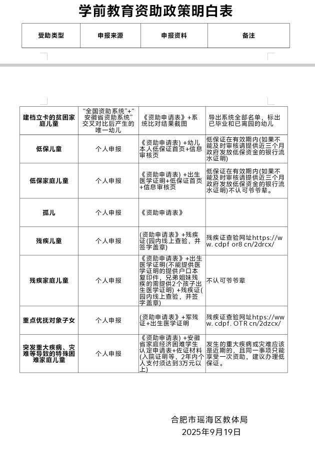
资助通知
2025/9/27 22:49:42
请各位家长细读文件内容,满足相关条件的与老师联系